Karen Sátiro me envía este vídeo sobre «Las claves para tener éxito en un proyecto de gestión cultural», de Fernando Vicario. Muy interesante el enfoque sobre le disenso en el liderazgo de grupos y el miedo a descentralizar, fruto de la inseguridad.
Empresa
Síntomas de unas buenas vacaciones
Muchas veces hablamos sobre la importancia de descansar en las vacaciones y, especialmente, dejar de lado las presiones y estrés que condicionan la vida moderna.
Hoy, cuando he vuelto al trabajo, muchos compañeros me han preguntado qué tal han ido mis vacaciones. Esta vez, sin dudarlo, he respondido que genial, por los siguientes motivos:
- Al poner el despertador, he tenido que recapacitar para recordar a qué hora me levanto para ir a trabajar.
- He olvidado la tarjeta de acceso a la emrpresa, puesto que no recordaba que era necesaria para acceder al edificio.
- Al entrar en el ascensor, he pensado durante varios segundos en qué planta trabajo.
- Al intentar identificarme en mi ordenador, no conseguía recordar mi contraseña.
- He abierto el correo y, ante la sorpresa de tener 328 nuevos correos, en la mayoría de los casos he tenido que esforzarme para recordar de qué iba el asunto.
Para mi estos son muy buenos indicadores de que las vacaciones han cumplido con creces su objetivo: hacerme desconectar del trabajo. ¿Te sucede lo mismo cuando disfrutas de las vacaciones?
Nos falta iniciativa y confianza
Sí. En España nos falta iniciativa y confianza. Quizás también un poco de talante. Pero especialmente, no nos creemos capaces de salir a competir en negocios que pueden llegar a ser prósperos. Solo confiamos en aquellas fórmulas que le funcionan al vecino o intentamos replicar modelos que ya existen.
Lo tengo claro desde hace mucho tiempo. En muchas ocasiones he comentado que emprender en España está mal visto; fracasar ya es intolerable. El clima familiar, amigos y colegas de profesión no son muy alentadores, pero especialmente nos falta el «empowerment» personal.
Esta mañana, cuando he venido a trabajar, me he encontrado con una situación muy peculiar que, aunque me ha sorprendido, no deja de ser un reflejo de la falta de confianza en nosotros mismos. Imaginad la situación: entro en un aparcamiento de tierra, ocho o nueve coches dando vueltas de manera deseperada por encontrar un hueco donde aparcar. Doy una vuelta por la zona y encuentro una fila de aparcamientos «virgen». Observo 2 segundos y, tras comprobar que no bloqueo a ningún coche, decido iniciar la fila. ¿Imagináis que ha sucedido? Inmediatamente el resto de coches han acudido a completar la fila, uno tras otro.
¿Por qué esta falta de confianza tan característica de estas tierras? El tema me preocupa todavía más cuando pienso en la localización de este parking, rodeado de empresas, donde estas personas probablemente deban tomar decisiones que afecten a sus negocios.
Resumen 10 Aniversario Cibernarium
Me gustaría poder resumir las ponencias del 10o Aniversario del Cibernarium, pero la verdad es que hay muy pocas cosas que no sean dignas de mencionar, así que ahí va un resumen-SMS:
- Los jóvenes emprendedores tienen las cosas muy claras. Modelos de negocios definidos, inicialmente o a posteriori, pero con un target de usuarios concreto y la visión de futuro bien acotada.
- Sixto Arias plantea como candidato indudable a la evolución para 2009 las plataformas móviles y cree en Barcelona como un núcleo de oportunidades muy consistente.
- Enrique Dans aboga por la no regulación de la red, haciendo incapié en la propia naturaleza de ésta y los intereses ocultos en legislar Internet.
Han sido charlas muy interesantes, de las cuales os dejo 3 frases que me han gustado mucho:
- Internet es como un cuchillo. Depende de cómo lo uses (David Blanco).
- El mayor enemigo de la innovación es la desinformación (persona del público respondiendo a Sixto Arias).
- Si en la vida real no me voy de copas con mi jefe, ¿por qué en Facebook comparto mis fotos borracho con él? (Sixto Arias)
Medidas contra la crisis desde Recursos Humanos
| Problema | Alternativas u opciones de solución | Extrapolación a la realidad |
| Anular todas las incorporaciones previstas | Contratar perfiles menos cualificados o a tiempo parcial. | Contratación de un perfil senior y otro junior, ofreciendo un interesante plan de carrera. |
| Imposibilidad de crear trabajo y ocupación | Contratar perfiles que permitan obtener resultados tangibles que ayuden a mitigar el efecto de la crisis. | Contratación de controllers y comerciales. |
| Reducción de las ayudas a formación | Desde RRHH, aumentar la formación para tener más productividad y efeiciencia que ayuden a superar la crisis. | Dar formación interna entre departamentos.
Acceder a subvenciones,conferencias y seminarios gratuitos. |
| Reducción de las ayudas para crear empresas | Buscar otras formas de dinamismo en incubadoras de negocios. | Acudir a viveros de negocios como Barcelona Activa. |
| Planes de carrera y desarrollo paralizados | Movimientos horizontales o interdepartamentales, que proveerá a los empleados de un mejor conocimiento de la empresa y más valor a aportar cuando puedan hacer un cambio a un nivel superior. | Ofrecer posiciones con cambios horizontales, dando más visibilidad y responsabilidad a las personas. |
| Los empleados buscan mejoras salariales con una parte fija más importante i reducción del variable. Las empresas buscan lo contrario. | Primar los incentivos por cosecución de objetivos de calidad (y no tanto de cantidad). | Ofrecer primas por consecución de objetivos. |
| Desvinculaciones de la empresa. | Evaluación de desempeño para saber exactamente de qué personas podemos prescindir.
Ofrecer opciones de recolocación, contactos y alternativas. |
Evaluar periódicamente el desempeño de tareas y logros conseguidos. |
| Rumorología | Ser transparentes y claros.
Comunicar de manera directa y por adelantado, de modo que la gente pueda recolocarse rápidamente. Dar a conocer las medidas que se están llevando a cabo desde la Dirección para mitigar el efecto de la crisis. Cambiar la frialdad de los despidos por desvinculaciones humanas. Convertir la comunicación interna en la única fuente de información fiable. |
Enviar periódicamente un boletín con noticias al respecto.
Charlas corporativas ofrecidas por los Directivos para explicar la situación actual. Optimizar la comunicación en la Intranet, recogiendo dudas y sugerencias de los trabajadores. |
| Enfermedades psicológicas y psicosomáticas. | Cambiar la frialdad de los despidos por desvinculaciones humanas.
Comunicaciones internas para tranquilizar a la gente y minimizar los problemas psicológicos y psicosomáticos. |
Ver apartado anterior. |
Emprender en momentos de crisis
A través de barcelonactiva.cat he encontrado un par de enlaces muy interesantes, que explican porqué es ahora un buen momento para emprender.
Por un lado, entrepreneur.com propone 10 muy buenas razones para lanzarse de cabeza a la piscina:
- Todo es más barato.
- Puedes contratar a más gente cualificada.
- Las empresas buscan cambiar de proveedores.
- Existen incentivos en las tasas por crear empresas.
- La familia y ls amigos no quieren (o no pueden) invertir más dinero en stocks y el mercado immobiliario.
- Los proveedores ofrecen mejor crédito.
- Puedes posicionarte muy bien mostrando que vas en contra las tendencias.
- Es posible comprar todo lo que necesitas en subastas.
- Puedes encontrar gangas a muy bajo precio o gratis.
- Has perdido tu trabajo y tienes que hacer algo.
Además las razones anteriores (10), tenemos el +1 perfecto, de la mano de europapress.es:
- El Gobierno catalán ayudará a emprendedores con 17,8 millones y avales en 2009
Organizaciones sobreadministradas
Los modelos organizativos están cambiando y las empresas asimilan rápidamente el punto de ruptura en el cual se separa la propiedad de la empresa de sus órganos de dirección. Por otro lado podemos constatar que las decisiones cada vez están más repartidas a diferentes niveles de la estructura, y no únicamente en el ápice estratégico. Hoy en día tenemos Jefes de Ventas y Responsables de Producto, cuando antes solo existía el Director Comercial con toda la responsabilidad, la visión y estrategia.
¿Qué nos dice esto? Esta fragmentación de poder, repartición de las decisiones -o de los órganos de poder- de la organización nos transmiten una filosofía de gestión muy particular, donde la especialización o enfoque a núcleos específicos es la primera prioridad.
Por otro lado, esta división ha roto uno de los motores más importantes de las organizaciones: el liderazgo. Se ha desdoblado la figura del Directivo de manera tan intensa, que estas nuevas figuras, aún cumpliendo con los criterios organizativos, muchas veces no forman parte de una proyección sólida de liderazgo. Es demasiado frecuente que en las empresas las cosas sucedan como resultado de un conjunto de asunciones i no por una visión clara y firme de un líder que haga que las cosas sucedan.
Sin lugar a duda, nos sobran administradores y hacen mucha falta los líderes.
Las empresas del futuro
Esta noche estaba repasando los feeds y me he topado con un muy interesante debate entre Rodolfo Carpintier y Juan Domínguez sobre el futuro de las empresas
Aunque sigo con cierta fidelidad el blog de Rodolfo y en la mayoría de los casos estoy bastante de acuerdo con lo expone, en esta ocasión pienso 100% en sintonía con Juan. Siempre he dicho que la burbuja tecnológica no es solo un error del pasado, sino que simplemente se desinfló y conforme pasa el tiempo, vuelve a tomar fuerza. Así que ya podéis imaginar mi idea sobre el futuro de muchas empresas 2.0 y el valor actual de las mismas.
Creo que para intentar adivinar el futuro es importante tener en cuenta muchos otros factores, además de la naturaleza de la empresa. No debemos olvidar que cada vez es más estrecha la convergencia entre el modelo de mercado de España y otros históricamente más distantes. Es decir, cada vez estamos en un mercado más global y obviamente más capitalista. Las reglas empiezan a ser más similares para todos.
Aunque seamos optimistas, hay que pensar en el valor real de las cosas y todavía, desde mi humilde visión del mundo de la empresa, no he logrado entender el criterio utilizado a la hora de valorar muchas empresas que viven de la red (y no en la red). Ayer estaba cenando con unos amigos y charlamos sobre la omnipresente crisis. Yo insistí en que en España nos va a castigar mucho más que en la mayoría de paises de Europa: la immigración, el paro, el PIB, … pero sobretodo las empresas. Tenemos el turismo, la construcción y los servicios. Intento desgranar las empresas más rentables que me vienen a la mente y luego me paro a pensar en ejemplos concretos:
- Tenemos constructoras que subcontratan 5 o 6 veces sus servicios. Y luego venden pisos a precio de oro.
- Restaurantes que malpagan a empleados sin papeles. Pero cobran 5 euros por una cerveza o 30 euros por una paella rancia.
- Consultoras que venden carne de programador junior como especialista en cualquier cosa. Facturan hasta 5 veces más el sueldo que éste recibe.
Que sí, que también tenemos buenas empresas y grandes empresarios. Pero tenemos el pequeño vicio de intentar trabajar lo mínimo y enriquecernos lo que no está escrito. ¿Cómo hacerlo? Especulando. ¿Y cómo concluye esta práctica con el paso de los años? En decadencia. Es por esto que me parece mucho más realista la visión de Juan sobre las empresas «vegetales».
¿Y tú cuál crees que es el futuro de las empresas que operan en Internet?
Sistemas de Información en las Organizaciones
Hace unos días un lector me preguntaba sobre los niveles de penetración de los Sistemas de Información en las empresas. La verdad es que no resulta nada simple entender cuánto influyen los SI en las organizaciones. A simple vista vemos muchos efectos pero hay un gran número de áreas transversales que a menudo obviamos.
He desempolvado este informe sobre el impacto de los sistemas de información en una empresa concreta, la cultura, organización y sus tecnologías. Espero que os resulte útil.
índice de contenidos
- Presentación de la empresa y propósito del informe.
- Tecnologías, uso y valor.
- Conocimiento, trabajo y funcionamiento en red.
- La cultura y culturas en la organización.
- Conclusiones finales.
1. Presentación de la empresa y propósito del informe.
El análisis de este informe hace referencia a la empresa EMPRESA, S.A. (omitimos el nombre real), cuya actividad principal es la obtención y transformación de PRODUCTO (omitimos la materia prima de la empresa). Los procesos y actividades de esta organización están estrechamente ligados a las tecnologías de la información -en adelante TIC-, puesto que son su principal base de apoyo para operar en en mercados internacionales, sus principales clientes.
Son objeto de este informe:
- La documentación de procesos y elaboración de conclusiones respecto a la utilización de las TIC en la organización, así como la vinculación de éstas en los procesos y estrategia de negocio.
- Análisis de la organización interna y la influencia de las TIC en el modelo de empresa.
- Representación de la cultura e identidad de la empresa, así como los espacios de comunicación dentro de la organización.
Mediante la confección de este informe se pretende reflejar el impacto de los Sistemas de Información -en adelante SI- y TIC dentro de la empresa, así como los cambios y evolución en el modelo organizativo y la propia sociedad.
A continuación se adjuntan algunos detalles sobre la empresa, para la mejor compresión del informe:
- Nombre: EMPRESA, S.A. (suprimido para preservar la la identidad de la empresa)
- Sector: Empresas químicas y farmacéuticas.
- Dedicación: La actividad principal de esta empresa es la preparación y tratamiento de derivados del PRODUCTO (omitido), un metal escaso con múltiples aplicaciones en el sector textil, farmacéutico, joyas y otros.
- Sedes: Actualmente cuenta con una sede sita en Barcelona y próximamente abrirá una sucursal en Madrid.
- Historia: Fundada en 1986, EMPRESA, SA, ha sufrido grandes transformaciones derivadas de la gestión y dirección de la misma. Tras la separación de la Junta Directiva, TRABAJADOR (antiguo trabajador de la planta) asume la Dirección de la empresa. Desde sus inicios, la línea de producción no ha variado en cuanto materiales, pero sí en cuanto a volumen, fruto de la creciente expansión. Actualmente cuenta con unos 20 empleados.
2. Tecnologías, uso y valor
2.1. Tecnologías y TIC en la organización
La principal base tecnológica de esta empresa es la utilización de un sistema de bases de datos, que ha sido desarrollado internamente y cumple con las necesidades particulares del cliente. Adicionalmente cuenta con aplicaciones de uso común (ofimática, correo, …) y sistemas de comunicación de red estándares. La gran mayoría de los sistemas de información, se basan en la utilización de plataformas Macintosh.
– Servidores:
o Central: Equipo Apple Macintosh G4 Server 2x1GHz.
– Canaliza cualquier conexión en la red interna y, mediante el sistema operativo Mac OS X Server, ofrece los siguientes servicios para la intranet y extranet.
– DNS: Resolución de nombres de dominio. Proporciona identificación de red interna y gestiona nombre de dominios en la extranet.
– Servidor web: Alojamiento de la página web interna y externa.
– Firewall: Protección contra ataques y usos malintencionados.
– Servidor de correo: Gestión de cuentas de correo para los empleados.
– Cuentas de usuario: Almacenamiento y gestión remoto de las cuentas de usuario.
– Backup: Copia de seguridad de los equipos clientes y servidores.
o Bases de datos: Equipo Apple Macintosh G3 400Mhz.
– Se encarga de almacenar y gestionar los accesos a las bases de datos, utilizando la aplicación FileMaker Server.
o Fax: Equipo Apple Macintosh G3 400Mhz.
– Conectado a un FAX/MODEM, recibe, envía y redirige los mensajes entre los usuarios mediante el software FAXPro.
– Equipos clientes
Podemos dividir los equipos clientes en 3 ramos, dependiendo del sistema operativo: Mac OS Classic, Mac OS X y Windows NT. Los usuarios utilizan los equipos principalmente para acceder a las bases de datos corporativas y aplicaciones ofimáticas.
– Estructura de red
La red interna se interconecta utilizando topología de red ethernet en estrella, con conectividad a 100 Mbps. Todas las tomas de red enlazan en el switch en el armario central. A su vez, éste conecta con el router de acceso, proporcionando una conexión externa de banda ancha ADSL 4Mb.
– Dispositivos
– Impresoras: Con colas gestionadas desde el servidor central.
– Dispositivo de copias de seguridad (cinta): Almacena copias de seguridad generadas mediante la aplicación Retrospect.

Figura 1: Topología de red básica
2.2. Usos tecnológicos en la organización
Tal como se comenta en el primer apartado, toda la actividad de la empresa se centra en la utilización de la base de datos interna. Tanto la Dirección como los empleados acceden a ella para realizar cualquier operación o gestión. Por lo tanto, es la base principal de apoyo tecnológico.
A continuación se detallan las principales áreas de actuación en la empresa y la influencia que tienen las TICs en ellas.
Compras
En la BD se gestionan la materia prima disponible, presupuestos, inventariado y la previsión de compras, así como muchos otros factores que influyen en los procesos de compra. La utilización de este recurso como medio de control para la adquisición de materia prima permite tener control en todo momento de las necesidades y previsión de costes.
Ventas y marketing
Una nueva cuenta de cliente se inicia con la recopilación de nueva información en la base de datos. A posteriori, se generan los procesos de compra, acumulando datos históricos y ofreciendo la posibilidad de generar nuevas ofertas adecuadas al cliente. La utilización de las bases de datos permite la recuperación inmediata de cualquier dato necesario para formular estudios sobre cada venta y procesarla de forma rápida y eficaz.
Producción
La utilización de datos históricos permite tener un status inmediato de la situación en la producción actual, y capacitar la planificación efectiva de nuevos lotes. Aprovechando la gran capacidad de computación actual y el desarrollo de algoritmos dentro de la base de datos se consigue optimizar la producción combinando la fabricación conforme a los requisitos y expectativas. Desde la implantación de este sistema la producción ha subido exponencialmente.
Dirección y Administración
Es posible saber en cada momento la situación actual de cada proceso, controlar presupuestos asignados, así como ejecutar alertas y procesos automáticos. Por un lado, la Administración controla cualquier gestión necesaria acorde con los datos extraídos. Por otro lado, la Dirección puede enfocar su estrategia de negocio dependiendo de los movimientos en cada departamento y la situación actual en las áreas de la empresa, por ejemplo, promoviendo negociaciones en situaciones donde un un cliente genera grandes beneficios a la empresa.
Aseguramiento y gestión de la Calidad
Este departamento hace uso de aplicaciones ofimáticas para la gestionar y generar documentación referente a la calidad. La utilización de esos sistemas permite reducir tiempo y esfuerzo en la documentación de procesos.
2.3. Retos estratégicos para la organización y sus posibles vinculaciones con las TICs
Optimización de la producción
Se pretende reducir el tiempo en el cálculo para el procesado de los lotes en fabricación. Para ello, ayudándose de las bases de datos, se precisa la utilización de un sistema de redes neuronales artificiales, mediante el cual se optimiza continuamente la producción. El sistema de aprendizaje garantiza el recalculo en tiempo real de los procesos.
Mediante la utilización de mensajería electrónica, las ordenes de trabajo llegan inmediatamente a fábrica, y una vez planificados los lotes la ejecución se ejecuta de forma precisa y acelerada.
Reducción de costes
Se busca el nivel de conocimiento específico en los empleados y el cumplimiento de procesos a las TICs, centrándose los trabajadores principalmente en los core business.
La Dirección tiene acceso a datos corporativos presentados de forma precisa y en tiempo real, de modo que puede ejecutar cualquier orden correctiva de inmediato, reduciendo así los costes derivados de situaciones en deriva.
Mejora de procesos
Mediante la utilización de tecnologías de la información y comunicación, se asegura el cumplimiento de procesos y varemos de calidad interna, que de otra forma serían prácticamente imposibles de garantizar. La utilización de copias de seguridad permite asegurar los datos de todos los equipos; el servicio de correo electrónico dota de intercambio de información instantáneo entre empleados y otras empresas.

Figura 2: Aplilcación de las TIC en la cadena de valor en la empresa
- Identificación de las necesidades del cliente:
- Búsqueda de información en Internet
- Acceso a bases de datos internas
- Comunicación por e-mail
- Producción
- Algoritmos para planificación de la producción en base de datos(FileMaker).
- Control y gestión de recursos (personal, material y máquinas) mediante bases de datos.
- Herramientas ofimáticas para la presentación de la información.
- Control de la calidad
- Software específico (HPLC) para el análisis de callidad.
- Elaboración de informes mediante herramientas ofimáticas.
- Almacenamiento de información en bases de datos y servidor de archivos.
- Correo electrónico como medio de comunicación y emisión de informes entre departamento de producción y control de calidad.
- Logística
- Emisión de ordenes mediante fax (cliente-servidor) e impresión.
- Almacenamiento de datos logísticos y acceso a histórico en bases de datos.
- Control de envíos y estado mediante correo electrónico.
- Herramientas ofimáticas para la emisión legal albaranes.
- Marketing y ventas
- Internet como herramienta de búsqueda de información.
- Correo electrónico como principal método para la emisión de ofertas.
- Herramientas ofimáticas para la presentación de la información y redacción de informes.
- Seguimiento y satisfacción
- Elaboración de encuestas e informes mediante procesador de textos.
- Envío de materiales y recepción de sugerencias por correo electrónico.
3. Conocimiento, trabajo y funcionamiento en red.
3.1.2. La organización, la mundialización económica y la globalización.
Se puede afirmar sin lugar a dudas que para EMPRESA, S.A. la mundialización económica y la globalización son mucho más que factores de crecimiento. Hablamos de una empresa que se inició como productor y distribuidor de ámbito nacional y posteriormente fue creciendo en producción y mercado, abarcando clientes de todo el mundo gracias a la aparición masiva de las Tecnologías de la Información y Comunicación.
Resulta difícil imaginar la subsistencia de una PYME en mercados internacionales sin contar con la ayuda de la tecnología que emergió años atrás. La comunicación con proveedores y clientes utilizando tarifas de telefonía convencional hubiesen supuesto un coste insalvable, así como la planificación manual de lotes en la producción.
Podemos afirmar pues, que la aparición de las TICs tuvo gran importancia en la transformación de una pequeña empresa de ámbito nacional hacia la mundialización económica y globalización. Recordemos que esta empresa dispone en la actualidad de una única sede en Barcelona, por lo que el resto de su actividad se basa en la relación y presencia «virtual».
Este cambio no supuso una gran reorganización en la empresa, ya que el mismo número de empleados siguió funcionando de la misma manera, pero esta vez contando con unas infraestructuras y herramientas mucho más potentes y versátiles.
En la actualidad se plantea la expansión de sedes en el territorio nacional e internacional, donde seguramente las TICs jugarán un papel muy importante, aportando aquellos recursos para la interconexión y traspaso de información entre las diferentes sedes.
Un dato importante a remarcar es la gran implicación de la Dirección en la utilización de recursos informáticos y de comunicación como herramientas de desarrollo, estableciendo la principal base de la empresa entorno a la utilización de las TICs desde su aparición.
3.2. Cambio e innovación en la organización
En ningún caso podemos afirmar que el proceso de incorporación ha sido lento, ya que si nos guiamos por el la magnitud de la evolución de las tecnologías en el tiempo, no podemos encontrar largos periodos, sino una rápida proliferación.
En el caso de EMPRESA, S.A. nos encontramos ante en una empresa relativamente joven que siempre ha incorporado las últimas innovaciones en tecnología, paralelamente a su aparición. Desde la adquisición de los primeros ordenadores personales con sus herramientas para el procesado de texto y hojas de cálculo, hasta las últimas tecnológias en arquitecturas cliente-servidor y actualización en dispositivos. Por lo tanto, sin lugar a dudas, el proceso de incorporación de nuevas tecnologías ha sido acelerado y constante. Podemos establecer un claro paralelismo entre la utilización de las TIC y el crecimiento de la empresa, así como la globalización económica y mundialización.
En la actualidad la mayoría de procesos, tanto internos como externos, se basan en la utilización de tecnologías de la información. Algunos ejemplos son:
– Cálculo de lotes y programación de la producción.
o Anteriormente eran precisas un gran número de horas para el cálculo matemático derivado de la programación de los lotes y producción. Con la simple ayuda de una calculadora podían pasar días hasta obtener resultados aproximados. Actualmente se consiguen resultados exactos en unos minutos.
– Compras.
o Para la provisión tanto de materia prima como de activos para la organización, se ha transformado el habitual proceso de anotación y revisión constante en un sistema automático en el cual las órdenes de compra se generan automáticamente cuando se crea la necesidad.
– Administración y finanzas.
o Largos procesos de contabilidad y gestión se han convertido en una simple supervisión eventual de los datos que se extraen directamente de la base de datos central.
– Emisión de las ordenes de trabajo.
o Actualmente, cuando un lote ha sido planificado y aceptado, el jefe de producción recibe de inmediato la orden por correo electrónico. Se suprime la necesidad de redactar el informe, trasladarlo a pie hasta la fábrica y comprobar la coherencia de los datos.
Tal como sucede con los procesos referidos a la digitalización, es imposible enumerar el gran número de bienes y servicios que derivan de la utilización de las tecnologías, ya que deberíamos recurrir a aquellos explícitos e implícitos, los que se generan dentro de la organización y los que afectan al cliente. Algunos de los más importantes son:
– Emisión automática de ofertas a los clientes.
– Consulta en tiempo real del pedido.
– Información histórica de los clientes, producción, etc.
– Recepción de comunicaciones 24 horas al día (fax e e-mail).
– Trabajo remoto desde otros países con conectividad constante.
– Supervisión de tiempo real desde la Dirección.
– Recuperación de datos mediante copias de seguridad.
Tal como se ha comentado en los apartados iniciales, las TIC han promovido el crecimiento de la empresa, abaratando costes en los procesos y permitiendo la expansión a mercados internacionales.
En la actualidad la aparición de nuevas tecnologías no tienen gran afección sobre la empresa, ya que no se aprecia un gran salto cualitativo respecto a tecnologías anteriores.
El e-business es la principal arma para EMPRESA, S. A., ya que siendo una modesta PYME, es su única alternativa para acercarse a mercados cambiantes y lejanos.
Prácticamente todos los procesos externos transcurren mediante la utilización del comercio electrónico, que proporciona un medio barato y eficaz para llegar a todas partes en tiempo real.
3.3.?Una organización del conocimiento?
A continuación se detallan los flujos de información dentro de la cadena de valor y los valores incluidos en cada proceso:

– Identificación necesidades del cliente: En primer lugar, a la hora de generar un caso para un cliente específico se averigua el tipo de recursos que necesita, ya sea para atender una petición o generar una oferta específica. Para ello se utiliza la información que el propio cliente nos pueda facilitar y/o aquellos datos presentes en la red y bases de datos para situar las necesidades.
o Know-who: conocer a nuestro cliente
– Producción: Para la producción analizaremos y planificaremos aquellos datos que se consideren requisitos específicos del cliente, así como los calculos para la elaboración de los lotes.
o Conocimiento explícito: necesidades particulares del cliente.
o Conocimiento técnico: datos químicos sobre los requisitos.
o Habilidad: para poder reconocer aquellos valores importantes sobre los requisitos.
o Conocimiento tácito: experiencia e información histórica sobre procesos.
o Know-what: saber que queremos conseguir
– Control de calidad: Mediante los informes derivados de las muestras obtenidas en la producción, se realizará un estudio de calidad, cotejando con normativas y requisitos del cliente.
o Conocimiento explícito: características particulares del producto.
o Conocimiento técnico: datos y formulación química.
o Know-what: qué hemos conseguido
o Conocimiento tácito: método y manera de analizar.
– Marketing y ventas: Una vez conseguidos los resultados deseados, se genera la orden de venta teniendo en cuenta los análisis de aceptación. Si fuese necesario se aportaría información para el cumplimiento de campañas específicas.
o Conocimiento explícito: características particulares del producto
o Conocimiento tácito: técnicas y valores para la interpretación sobre la venta y el marketing.
o Know-who: saber sobre nuestro/s cliente/s para generar la oferta adecuada.
– Logística: Cuando el producto esté listo para enviar y considerando las condiciones de venta específicas o generales, se tramita el envío, así como la distribución de lotes.
o Conocimiento explícito: sobre la información logística para el producto y cliente.
– Seguimiento y satisfacción: Una vez el cliente recibe el producto se hace un seguimiento para asegurar su satisfacción. De no estar conforme con los resultados se volverían a analizar los resultados para generar de nuevo el producto.
o Know-why: identificar por qué el cliente no está satisfecho.
o Know how: saber como solventar la inconformidad.
Viendo el esquema anterior, podemos identificar fácilmente la importancia de la información y el conocimiento en la actividad de la empresa. En todo momento es de vital importancia conocer exactamente el entorno en el cual se trabaja y disponer de gran cantidad de información, tanto técnica, como de conocimientos particulares, generales y habilidades.
La empresa está situada en un entorno muy técnico, donde la exactitud y precisión son de vital importancia.
Las Tecnologías de la Información y Comunicación no representan únicamente un soporte para el desarrollo de las actividades de EMPRESA, S.A., sino que toda su base se asienta sobre ellas. Aunque el factor humano es muy importante, la capacidad de realizar cálculos complejos en poco tiempo, almacenar datos históricos con fácil acceso y correcta presentación, la generación automática de informes y las herramientas informáticas para el testeo de calidad, suponen elementos indispensables para el desarrollo de la actividad.
3.4. La organización en la economía y sociedad del conocimiento.

Esta organización se sitúa en la zona de:
– Efectos sobre la oferta
– Efectos sobre la demanda
Se trata de una organización que moldea su conocimiento y economía entorno a las necesidades de sus clientes y sus propias ofertas. No influye en ello ninguna relación con la industria de la información (y derivados) u otros efectos sociales, culturales, políticos e institucionales, al tratarse de una organización independiente con ánimo de lucro.
3.5. La organización como empresa-red / organización red
La empresa que se analiza no se considera como empresa-red u organización-red, ya que:
– El modelo estratégico y organizativo no es descentralizado en red en las líneas de negocio, si no que se basa en un núcleo común.
– No existe combinación estratégica de activos especializados. Los roles son totalmente estáticos.
– Toma de decisiones basada en jerarquía.
– Los equipos de trabajo no son multidisciplinados.
– Vinculación de los empleados meramente contractual.
3.6. El trabajo en la organización.
Aunque no se trate de una empresa-red podemos ver la afección de las TIC en la organización, siguiendo el esquema de Mintzberg:
El diseño del puesto de trabajo
Anteriormente se consideraban situaciones individuales donde el empleado era un recurso especializado en el desarrollo del rol para el cual había sido designado. Actualmente la actividad se realiza entorno a la utilización de herramientas informáticas especializadas que precisan de la supervisión e interacción de una persona conocedora del área a la que pertenece.
El diseño de la superestructura
Sigue existiendo la misma estructuración interna, y en mayor medida sobre el «esqueleto» de la organización. No se ha considerado la posibilidad de redefinir puestos o departamentos. El funcionamiento y flujo de trabajo es idéntico al inicial.
Los enlaces laterales
La comunicación entre departamentos ha sufrido grandes cambios, al convertirse en un sistema automatizado donde son los propios sistemas de información los que deciden a quién se debe enviar la información y de qué modo se debe presentar. Desaparece la comunicación unipersonal entre empleados, haciendo así posible el almacenamiento y análisis de los datos por parte de toda la organización, manteniendo el nivel de knownledgment.
El diseño del sistema de toma de decisiones
Aquellos procesos que no propicien reacciones consideradas como claves o importantes mayoritariamente serán decididos por los sistemas informáticos, las decisiones que puedan afectar en mayor nivel serán evaluadas por los sistemas y posteriormente tomadas por los responsables designados. Aquellas decisiones que impliquen grandes riesgos en la organización corresponderán a la Dirección, asentándose en los datos proporcionados por los sistemas.
Anteriormente cualquier decisión era tomada de forma personal, y eventualmente, basada en datos cuyo coste de obtención eran elevados.
3.7. Conclusiones
EMPRESA, S.A. ha crecido exponencialmente al hacer utilización de las ventajas que proporcionan las TIC. De no ser por este tipo de recursos nunca hubiese podido subsistir en los mercados internacionales, bajo la feroz competencia del sector. El abaratamiento del coste en los procesos y las herramientas para hacer negocios remotamente son el principal motivo de éxito.
Podemos hablar de e-business pero en ningún caso de empresa-red. Como hemos podido ver, no sigue prácticamente ninguna de las condiciones para considerarse como tal. Su filosofía organizativa está basada en la toma de decisiones jerárquicas y método de trabajo tradicional.
La información es un de los factores más importantes en la organización. En cada proceso se hace uso de datos históricos y conocimientos particulares. La correcta utilización de los recursos que ofrece los sistemas de información ofrece un funcionamiento dinámico, adaptable y eficaz.
4. La cultura y culturas en la organización.
4.1. Definición identitaria de la organización
La organización se define explícitamente como empresa, basando su actividad principal en un negocio. Como tal, su principal objetivo es obtener beneficios económicos.
Aunque su ámbito de expansión es local en cuanto a su ubicación, mantiene relaciones comerciales con clientes tanto nacionales como de otros países. No posee vinculación con otros organismos y su gestión es totalmente autónoma.
En ningún momento se especifica su misión y visión -internamente o externamente- y sus valores principalmente se basan en acciones y planes de marketing puntuales.
4.2. Existencia de grupos con identidades diversas en la organización
Tal como suele suceder en cualquier tipo de organización, los diferentes componentes que integran la empresa son encasillados o «apodados» en grupos culturales referenciados, particularmente en relación a sus conocimientos o el desarrollo de la actividad. Algunos ejemplos:
o Los «hackers» (informáticos): Suele ser cualquiera que tenga un mínimo conocimiento o función relacionada con el Departamento de Informática. El desconocimiento del resto de usuarios sobre las TIC ofrece este encasillamiento sobre estas presonas.
o Los «ratones de laboratorio» (Ingenieros Químicos): Individuos cuya misión y formación está relacionada con la química y pasan la mayor parte de su tiempo en los laboratorios.
o Los comerciales (Ventas y Marketing): Son percibidos como personas con alto poder de convicción y énfasis para resaltar las cualidades del producto que comercializan. En muchas ocasiones se incluye en este grupo al personal de marketing.
o Los administrativos (Asistente, administración, Gestión y Control de Calidad): Básicamente se tiende a encasillar en este grupo a cualquier persona que no realice una función particular sobre los procesos de negocio o core business de la empresa.
o Los «jefes» (Dirección, Finanzas y Management): Aquellas personas que ejercen un elevado poder de decisión en la empresa, tales como el Director o los diferentes Jefes de Sección.
Nota: En ningún momento se pretende realizar una clasificación o encasillamiento personal, sino que se pretende mostrar la percepción global y objetiva sobre la cultura e identidad social dentro de la organización.
En cualquier caso, no es común que en esta organización se evidencie el rol o funcionalidad de una persona en particular, aunque siempre pueden existir conflictos relacionados con los intereses particulares. En este tipo de situaciones, lo más probable es que un miembro de otro departamento argumente un fallo o error, exponiendo las razones y proponiendo una solución o incitando a la otra/s persona/s a que lo hagan.
Es difícil predecir si la mayoría de miembros de esta organización acudiría a una manifestación anti-globalización. La empresa no cuenta con una sólida estructura en relación a su estrategia de negocio, y probablemente la globalización económica y mundial no sería percibida como un factor negativo en el entorno corporativo. En cualquier caso, los factores personales verterían una gran importancia sobre esta decisión.
No se localizan culturas específicas dentro de la organización. La notable separación entre factores y afinidades de cada departamento hace que no se creen grupos organizados particulares, ya que resulta especialmente difícil encontrar elementos comunes. Por otro lado, no existe alfabetización digital ya que la mayoría de empleados permanecen ajenos a cualquier proceso referente a las TIC.
El mayor cambio cultural significativo se refleja en los departamentos de Ventas y Marketing, donde el trato con clientes y usuarios puede estar ligado a un choque cultural. En el mejor de los casos, el trato con otras organizaciones o personas de países europeos no supondrá un gran cambio en el modelo de trabajo, pero se deben tener muy en cuenta otro tipo de culturas, como puede ser la asiática.
4.2.1. Espacios de comunicación en la organización
Al tratarse de una empresa relativamente pequeña, la comunicación resulta bastante personal, y aunque se tienen en cuenta los niveles jerárquicos, en la mayoría de los casos se realiza bidireccionalmente entre miembros de cualquier departamento o posición.
Cuando la comunicación comporta una importante modificación o afección de los procesos y actividades de negocio, ésta se realiza mediante reuniones en la sala de juntas y posteriormente se reflejan aquellos datos importantes y acuerdos en la acta o minutas que se enviarán a los participantes del evento. En el resto de los casos, la comunicación puede realizarse por correo, teléfono o verbalmente.
En esta organización no están presentes las comunidades de práctica, ya que no se citan personas de diferentes organizaciones o áreas de negocio para debatir sobre un tema concreto y la convención sobre normas y procesos se concibe internamente, sin la aportación de otros fabricantes o partes externas. Tampoco es habitual la realización de eventos sociales o relaciones con otros proveedores.
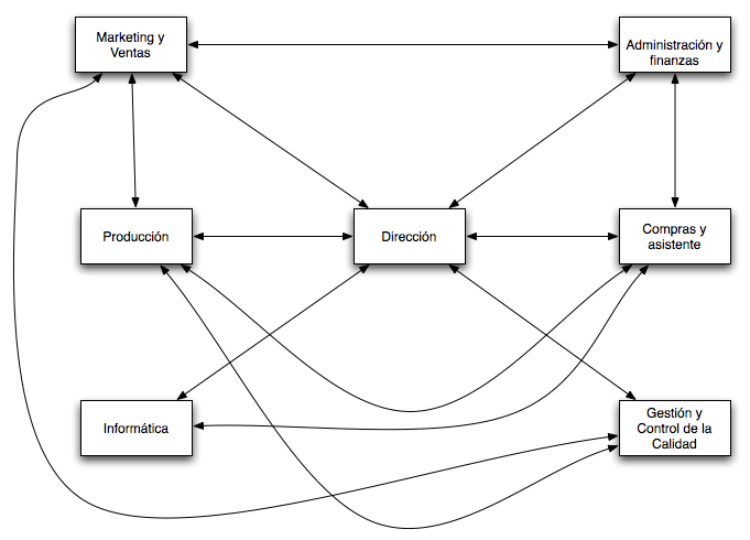
La organización no utiliza medios de comunicación de masas y tampoco recibe información de éstos.
En la siguiente figura se muestran los flujos de comunicación dentro de la organización. No se representan los medios masivos, ya que no existen y tampoco se detalla el método, puesto que tal como se ha comentado, carece de una fuerte estructura jerárquica y de procesos. En cualquiera de los casos, se realizará mediante e-mail, teléfono o verbalmente:

4.2.2. Cambios culturales observados en los últimos tiempos
EMPRESA, S.A. no ha experimentado grandes cambios en su filosofía de empresa o cultura interna a lo largo del tiempo. Desde sus inicios, la principal base impulsora para su expansión ha sido la utilización de las TIC para su expansión en mercados internacionales.
Sin embargo, debemos resaltar la influencia sobre los procesos internos, ya que en muchos casos éstos han sido automatizados o han cambiado las vías de comunicación, ofreciendo grandes ventajas en tiempo y dinero. Algunos ejemplos:
– Costosas llamadas al extranjero han sido mayoritariamente sustituidas por la utilización del correo electrónico (sin coste adicional al servicio de Internet).
– Anteriormente los empleados de producción debían recorrer largas distancias entre naves industriales para recoger órdenes de trabajo, lo que suponía un elevado tiempo y pérdida de recursos. Actualmente las comunicaciones sobre la producción se realizan mediante bases de datos o correo electrónico.
– El envío masivo de información escrita ya no precisa de los tardios y costosos procesos de impresión, ensobrado y envío. En la actualidad la información enviada mediante correo electrónico es instantánea y no comporta un coste adicional.
4.2.3. Conclusiones sobre la cultura de la organización
En el caso de esta organización, no se cuida especialmente la imagen y visión externa, salvo casos excepcionales donde el papel del marketing juega un rol importante. Se apoya en la utilización y cumplimiento de estándares de seguridad, tales como las normas ISO, y la competitividad en la calidad y los precios. En ningún caso pretende dar visibilidad a su filosofía de empresa y procesos. Es lo que dice ser.
La cultura no juega un papel importante en la organización, ya que su pequeño tamaño propicia que las decisiones sean básicamente unipersonales, potenciadas por el Director y básicamente sus intenciones serán traducidas a la estrategia.
Sin embargo, tal como hemos podido constatar a lo largo de este informe, los SIC -Sistemas de Información y Comunicación- generan una gran ventaja sobre la competitividad y expansión de la empresa. En el caso de las personas, podemos afirmar que influye más una integración territorial, ya que aunque ha habido grandes cambios en los procesos, el principal medio de comunicación y relación entre los empleados es el cara a cara.
5. Conclusiones finales
Tras la elaboración del informe sobre la empresa EMPRESA, S. A., se detectan las siguientes situaciones improcedentes o deficientes, además de las posibles soluciones propuestas y sugerencias (ver tabla DAFO a continuación).
En líneas generales, se recomienda la adaptación general de las TICs a la estrategia de negocio de la empresa, así como la involucración y formación de los empleados en los procesos telemáticos básicos, además de la previsión y adaptación sobre la tecnología existente hacia nuevos mercados y situaciones futuras.
|
Situaciónes |
Posibles soluciones y sugerencias |
|
Debilidades
|
|
|
Amenazas
|
|
|
Fortalezas
|
|
|
Oportunidades
|
|
Niveles de servicio en Outsourcing
Hace unos días, un lector me preguntaba de qué modo se pueden calcular los niveles de servicios cuando hablamos de Outsourcing, algo muy útil para balancear los SLA.
Lejos de presentarse como un criterio unificado o una colección de convenciones, acordar los niveles de servicio requiere de una estrategia muy clara, y sobretodo mucha conversación entre cliente y proveedor. Es necesario clarificar qué se está externalizando, qué se espera del servicio, y sobretodo, cuáles son los indicadores del servicio externalizado (cumplimiento de la planificación, volumen de resolución de incidencias, …).
Otro punto a tener en cuenta es el ROI. Y es que no todo retorno es cuantificable en dinero. ¿Qué hay del conocimiento y el volumen de negocio? Son niveles de servicio que habitualmente no se cuantifican y tienen gran importancia para el negocio. Podemos encontrarnos con un desembolso inicial importante para poner en marcha un proyecto, con una respuesta de servicio mediocre y pasado un tiempo recibir los frutos de ese esfuerzo inicial. Estariamos balanceando el nivel de servicio versus la inversión. Muy importante, en casi cualquier externlización, los frutos tardan en llegar; a veces incluso no llegan.
En resumen, para medir niveles de servicio, éstos deben estar identificados y acordados entre cliente y proveedor. No siempre es posible conseguir una referencia de cualquier medida y la curva de resultados puede evolucionar drásticamente con el paso del tiempo.